
95年属猪女孩婚配
1、1995年属猪的更佳配偶会是谁95年属猪女婚姻如何?跟随我一起来属相婚配了解了解吧!属猪的属相婚配忌配:猴,蛇,猪猴不到头,朝朝日日泪,比能共长久,终生难于幸福!想了解更多我们就一起往下看吧!
1995年是农历乙亥年(猪年)
1995年生肖界限详细划分【按阳历(公历)】
1995年1月1日—1995年1月30日 农历甲戌年(狗年)
1995年1月31日—1995年12月31日 农历乙亥年(猪年)
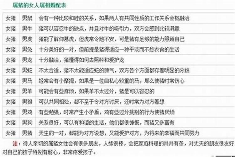
属猪的属相婚配表
(1921年,1935年,1947年,1959年,1971年,1983年,1995年,2007年,2025 年)95年属猪女婚姻如何
宜配:羊,兔,虎大吉,五事其昌,安富尊荣,子孙健壮,积财多福。
忌配:猴,蛇,猪猴不到头,朝朝日日泪,比能共长久,终生难于幸福。

解释:亥猪与寅虎,因此最宜找个属虎的对象,此乃上上等婚配95年属猪女婚配最佳属相。其次是与卯兔未羊三合,故也宜找个属兔属羊的,此乃上等婚配。亥猪与巳蛇相冲,故最忌找属蛇的,此乃下下等婚配。亥猪又与申猴相害,因此也不宜找属猴的,此乃中下等婚配。有时也讲亥亥自刑,故也不宜找同属相的,此乃中下等婚配。
属猪的属相婚配表大全
一月生属猪的人,直性子,女性宜配兔年男性,男性宜配蛇年女性。
二月生属猪的人,过份实惠,男性宜配兔年女性,女性宜配虎年男性。

三月生属猪的人,感情冲动,女性宜配龙年男性,男性宜配虎年女性。
四月生属猪的人,充满斗志,女性宜配虎年男性,男性宜配蛇年女性。
五月生属猪的人,依赖性强,男性宜配马年女性,女性宜配牛年男性。
2、六月生属猪的人,多愁善感,男性宜配蛇年女性,女性宜配猴年男性。
七月生属猪的人,生性懒惰,男性宜配羊年女性,女性宜配马年男性。
八月生属猪的人,斗志旺盛,女性宜配虎年男性,男性宜配羊年女性。
九月生属猪的人,十分操心,女性宜配鼠年男性,男性宜配羊年女性。
十月生属猪的人,热情开朗,男性宜配羊年女性,女性宜配虎年男性。
十一月生属猪的人,不善交际,女性宜配马年男性,男性宜配猴年女性。
十二月生属猪的人,行动果断,女性宜配虎年男性,男性宜配羊年女性。
属猪的和什么属相最配
(1)男属猪婚配女属鼠:的婚姻,只要女方不过于奔放。
(2)男属猪婚配女属牛:不会感到情和爱的,因为双方都会向外发展。
(3)男属猪婚配女属虎:可融洽地共同生活,但女方要注意不能过分迷恋男方。
(4)男属猪婚配女属兔:会有的婚姻。
(5)男属猪婚配女属龙:可生活在一起,但女方太外向,男方要懂得大度。
(6)男属猪婚配女属蛇:不太合适。男方要自我调整去适应女方,但久了就会有怨言。
(7)男属猪婚配女属马:两人的性格不同,相处不会快乐。
(8)男属猪婚配女属羊:男方会产生不知如何建立丈夫权威的危机感。
3、(9)男属猪婚配女属猴:男方的性格、才能等会使女方感到幸福、满意。
(10)男属猪婚配女属鸡:男方的宽容、体贴,可使女方感到快乐。
(11)男属猪婚配女属狗:幸福的一对,因为双方能互谅互信。
(12)男属猪婚配女属猪:天生的一对,因双方能彼此了解,你们会为将来的幸福共同努力95年出生属猪女的婚姻。不过也有相克的说法。
(13)女属猪婚配男属鼠:和睦相处,生活幸福。
(14)女属猪婚配男属牛:男方对女方有很强的吸引力。
(15)女属猪婚配男属虎:彼此了解并仰慕,有足够的能量照料对方。
(16)女属猪婚配男属兔:十分美好的一对。
(17)女属猪婚配男属龙:十分融洽,女方懂得如何照料和爱护男方。
(18)女属猪婚配男属蛇:不太适合。男方不能适应女方的脾气。
(19)女属猪婚配男属马:会有小摩擦,不宜结合。
(20)女属猪婚配男属羊:可共同生活,双方会为对方着想。
(21)女属猪婚配男属猴:如果男方不太过份,女方是可以容忍的。
(22)女属猪婚配男属鸡:女方的过份挑剔使男方感到厌倦。
(23)女属猪婚配男属狗:很好的关系,可以地生活。
(24)女属猪婚配男属猪:天生的一对,因双方能彼此了解,你们会为将来的幸福共同努力。不过也有相克的说法1995年属猪男和95年属猪女配吗。
提起95年属猪的男孩和兔女孩能婚配吗,大家都知道,有人问1995年属猪和什么属相最好,另外,还有人想问男的是95年的属猪的,女的是99年的属兔的相配吗?,你知道这是怎么回事1995年属猪的婚配女士?其实95年属猪男和87年属兔女可以结婚吗,下面就一起来看看年属猪和什么属相最好,希望能够帮助到大家!
95年属猪的男孩和兔女孩能婚配吗
1、95年属猪的男孩和兔女孩能婚配吗:年属猪和什么属相
属相决定婚配合适不合适的说法本来就是思想。是需要我们摒弃的思想95年属猪女婚配最佳属相。决定两个人师是否合适主要看的是人,而不是人的属相。但是由于从属相看婚配这种说法已经在国内流传了几千年,是很多人的东西。所以我们也要理性的看待属相的这种思想。根据属相的这种说法,年属猪的女孩最相配的属相是属鸡、属狗、属猪的男孩。但是也不代表其他属相不配,只不过是这三个属相与属猪的女孩是的婚配。
属猪的女孩和属鸡的男孩是比较般配的一对,属猪的女孩是受到宠爱的一方,所以在生活中会有一点小任性,所以要想和属猪的女孩相撘就需要找一个包容她、理解她、容忍她的人95年属猪女婚姻如何。属鸡的男孩正是这样的性格,他们待人宽容,又热情大方。属鸡的男孩非常理解属猪的女孩,能够给女孩的包容,两个人在一起会非常的幸福。
属猪的女孩有一点天真,喜欢浪漫,对于另一半有很强的依赖心理。他们对于生活没有太大的追求,平平淡淡才是她们所想要的。幸福是她们对于婚姻的主要要求,所以属猪的女孩对于另一半的要求会有点严格1995年属猪男和95年属猪女配吗。而这一点属狗的男孩正好擅长。属狗的男孩是非常贴心和善解人意的人,他们对于另一半非常宠溺,这样的人合属猪女孩所有的期待。
与属猪女孩最配的属相还是属猪的男孩。属猪的人和属猪的人在一起由于性格方面比较相似,所以可以达到一种很默契的程度95年属猪女婚配最佳属相。但是两个需要不断地磨合和理解。毕竟男女之间的想法还是有差别的。两个人需要注意的是要有相同的人生观和价值观,这样才能心往一处想,劲往一处使。生活也才能越过越好。
你相信属相这种说法吗?
2、男的是95年的属猪的,女的是99年的属兔的相配吗?
十二生肖配对,喜相合相生,忌相冲相刑相害,那年属猪之男与兔女相配吗?
95年属猪男和87年属兔女可以结婚吗
猪男兔女配吗95年属猪女婚姻如何。年乙亥年,乙的五行属木,亥为猪,故而年出生之人为木猪;而年己卯年,己的五行属土,卯为兔,故而年出生之人为木兔。
属猪之男生性正直,开朗大方,责任心强烈,待人热诚,然不善于表现自我,定性不足,且对自我要求过高;而属兔之女为人温和文静,精细耐心,善良纯朴且机智灵巧,然多愁善感,缺乏自信和安全感95年出生属猪女的婚姻。
亥猪与卯兔是相合的,为三合,乃上等婚配,故而年属猪之男与年属兔之女是天生一对1995年属猪的婚配女士。丈夫为翩翩君子,且爱慕妻子的温柔善良;而妻子亦是窈窕淑女,且欣赏丈夫的豪爽和宽容。二者亦具有奉献精神,且能够全身心为对方付出,故而婚后甜蜜,富贵吉祥。
对于1995年属猪的婚配女士的问题,以上都有详细的解答和解释,可能内容有点多,大家要耐心看完,希望对各位有所帮助。