
汇聚命理文化精髓,堪破玄机,掌握人生运势。
1、轻松解读命理方法,趋吉避凶,解决生活困扰。
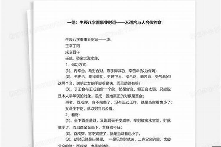
选对合伙人很终重要
从生肖算命来讲,也就是看四柱八字的年柱,我们可以清晰了解到哪些人不宜婚配,同样也可以得知那些人实在不宜合作赚钱做生意合伙人大忌属相。
首先,生肖犯六冲的人不宜合作。
2、能看懂么?
鼠与马、牛与羊、兔与鸡、龙与狗、蛇与猪。但凡遇到此类搭档,由于两人的人身观、价值观很难苟同,所以在投资理财方面的选择性也不一样,因此,如果在一起,彼此会成为对方财运的煞星,一旦凑到一块赚钱,很容易做赔钱的买卖不适合合伙做生意的人的八字。
其次生肖犯六害的人不宜合作。
3、容易产生分歧


鼠与羊、牛与马、虎与蛇、兔与龙、猪与猴、鸡与狗生意合伙八字测算。以上几类搭档,由于两人的行事方法和处事观念不同,价值观也不同,还容易互相讽刺和攻击,所以也不宜在一起做生意,很容易因为钱财影响朋友间的关系。
再者,生肖三刑的人不宜合作。
鼠与兔、虎蛇猴、牛狗羊。鼠兔合作赚钱,容易产生一面倒的事情,也就是一方赚,一方赔,就算合作也会产生分歧,不如分开投资理财。虎蛇猴,牛狗羊这两种三人组合的合作方式,通常是每个人各怀鬼胎,彼此认为都是一根绳上的蚂蚱,如果自己不讨好,别人也别想好;而赚钱的时候,都想把自己腰包装满,所以这两类属相相合作实在不宜。
4、日柱的在合作投资上的决定作用只是一方面,如果两个人或三个人一起合作,其属相相合,但八字的其他三柱不和,一样会赔钱。但从大局上看,上述犯冲、害、刑属相者,最好还是不要在一起合作。
相信看完以上的内容,大家对于八字看事业合伙人以及其他几个相关问题都有了比较全面且深刻的理解。如果大家还有不明白的地方,欢迎后台留言。